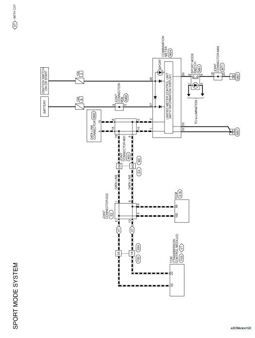
Sport mode system
Wiring diagram





Ecu diagnosis information
Basic inspectionNormal operating condition
Description
FUEL CUT CONTROL (AT NO LOAD AND HIGH ENGINE SPEED)
If the engine speed is above 2,500 rpm under no load (for example, the
selector lever position is neutral and
engine speed is over 2,500 rpm) fuel will be cut off after some time. The exact
time when the fuel is cut off varies
b ...
FM/AM/SAT radio with compact disc (CD) player (Type A) (if so equipped)
For all operation precautions, see “Audio operation
precautions” in this section.
Audio main operation
VOL (volume) knob / PWR (power) button:
Place the ignition switch in the ACC or ON
position and press the VOL (volume) knob /PWR
(power) button while the system is off to call up
the mod ...
Checking engine coolant level
Check the coolant level in the reservoir when
the engine is cold. If the coolant level is below
the MIN level B , add coolant to the MAX level
A . If the reservoir is empty, check the coolant
level in the radiator when the engine is cold. If
there is insufficient coolant in the radiator, fi ...