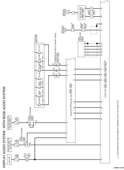
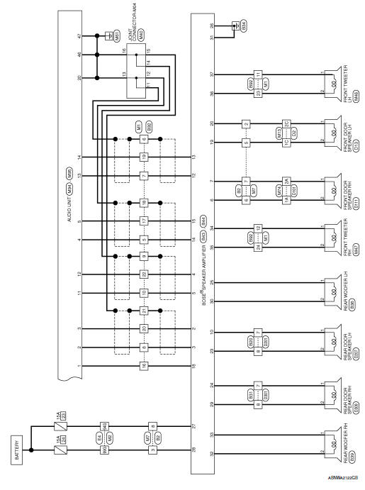
Display audio with bose
Wiring diagram














Ecu diagnosis information
Basic inspectionFront suspension assembly
Inspection
COMPONENT PART
Check the mounting conditions (looseness, backlash) of each component. Verify
the component conditions
(wear, damage) are normal.
Ball Joint Axial End Play
Set the front wheels in a straight-ahead position.
Hold the axle side of the transverse link, and check th ...
Parking lamp circuit
Description
The ipdm e/r (intelligent power distribution module engine room) controls the
tail lamp relay based on inputs
from the bcm over the can communication lines. When the tail lamp relay is
energized, power flows through
fuse 36, located in the ipdm e/r. Power then flows to the front ...
Precaution for Supplemental Restraint System (SRS) "AIR BAG" and "SEAT BELT
PRE-TENSIONER"
The Supplemental Restraint System such as “AIR BAG” and “SEAT BELT PRE-TENSIONER”,
used along
with a front seat belt, helps to reduce the risk or severity of injury to the
driver and front passenger for certain
types of collision. Information necessary to service the system ...