DIAGNOSIS AND REPAIR WORKFLOW
Work Flow
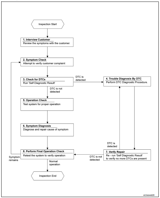
OVERALL SEQUENCE

DETAILED FLOW
1.INTERVIEW CUSTOMER
Interview the customer to obtain as much information as possible about the conditions and environment under which the malfunction occurred.
>> GO TO 2.
2.SYMPTOM CHECK
Verify symptoms.
>> GO TO 3.
3.CHECK FOR DTCS
With CONSULT
Is any DTC detected? YES >> GO TO 4.
NO >> GO TO 5.
4.PERFORM DTC DIAGNOSTIC PROCEDURE
Perform the diagnostic procedure for the detected DTC. Refer to HAC-37, "DTC Inspection Priority Chart".
>> GO TO 7.
5.OPERATION CHECK
Perform the operation check. Refer to HAC-53, "Work Procedure".
>> GO TO 6.
6.SYMPTOM DIAGNOSIS
Check the symptom diagnosis table. Refer to HAC-97, "Diagnosis Chart By Symptom".
>> GO TO 8.
7.VERIFY REPAIR
With CONSULT
Is any DTC detected? YES >> GO TO 4.
NO >> GO TO 8.
8.PERFORM FINAL OPERATION CHECK
Perform the operation check. Refer to HAC-53, "Work Procedure".
Does it operate normally? YES >> Inspection End.
NO >> GO TO 2.
OPERATION INSPECTION
Work Procedure
DESCRIPTION
The purpose of the operational check is to check that the individual system operates normally.
Conditions : Engine running at normal operating temperature
INSPECTION PROCEDURE
1.CHECK MEMORY FUNCTION
Is the inspection result normal? YES >> GO TO 2.
NO >> Check power and ground circuits for A/C auto amp. Refer to HAC-83, "A/C AUTO AMP. : Diagnosis Procedure".
2.CHECK BLOWER MOTOR SPEED
Is the inspection result normal? YES >> GO TO 3.
NO >> Check blower motor system. Refer to HAC-90, "Diagnosis Procedure".
3.CHECK DISCHARGE AIR (MODE SWITCH AND DEF SWITCH)
NOTE:
Confirm that the A/C compressor clutch is engaged (sound or visual
inspection) and intake door position is at
FRE (
) when the D/F (
) or DEF (
) is selected.
Is the inspection result normal? YES >> GO TO 4.
NO >> Check mode door system. Refer to HAC-77, "Diagnosis Procedure".
4.CHECK INTAKE AIR
) switch.
) switch.
NOTE:
Confirm that the A/C compressor clutch is engaged (sound or visual
inspection) and the FRE (
) switch
is
pressed when the D/F (
) or DEF (
) is selected.
Is the inspection result normal? YES >> GO TO 5.
NO >> Check intake door system. Refer to HAC-79, "Diagnosis Procedure".
5.CHECK A/C SWITCH
Confirm that the A/C compressor clutch engages (sound or visual inspection).
Is the inspection result normal?
YES >> GO TO 6.
NO >> Check magnet clutch system. Refer to HAC-94, "Diagnosis Procedure".
6.CHECK TEMPERATURE DECREASE
Is the inspection result normal? YES >> GO TO 7.
NO >> Check for insufficient cooling. Refer to HAC-99, "Diagnosis Procedure".
7.CHECK TEMPERATURE INCREASE
Is the inspection result normal? YES >> GO TO 8.
NO >> Check for insufficient heating. Refer to HAC-101, "Diagnosis Procedure".
8.CHECK DUAL MODE FUNCTION
Is the inspection result normal? YES >> GO TO 9.
NO >> Refer to HAC-97, "Diagnosis Chart By Symptom" and perform the appropriate diagnosis.
9.CHECK AUTO MODE
Is the inspection result normal? YES >> Inspection End
NO >> Refer to HAC-97, "Diagnosis Chart By Symptom" and perform the appropriate diagnosis.
SYSTEM SETTING
Temperature Setting Trimmer
Description
If the temperature felt by the customer is different than the airflow temperature controlled by the temperature setting, the auto amplifier control temperature can be adjusted to compensate for the temperature setting.
How to set
Using CONSULT, perform “TEMP SET CORRECT” in “WORK SUPPORT” of HVAC.

NOTE:
Inlet Port Memory Function (FRE)
Description
) switch is set to ON (fresh
)
How to set
Using CONSULT, perform “FRE MEMORY SET” in “WORK SUPPORT” of HVAC.

NOTE:
When the battery cable is disconnected from the negative terminal or when the battery voltage becomes 10V or less, the setting of the FRE switch memory function may be cancelled.
Inlet Port Memory Function (REC)
Description
) switch ON (recirculation)
How to set
Using CONSULT, perform “REC MEMORY SET” in “WORK SUPPORT” of HVAC.

NOTE:
When the battery cable is disconnected from the negative terminal or when the battery voltage becomes 10V or less, the setting of the REC switch memory function may be cancelled.
Target Evaporator Temp Upper Limit
DESCRIPTION
Set the target evaporator temperature upper limit.
HOW TO SET
With CONSULT
Perform the “TARGET EVAPORATOR TEMP UPPER LIMIT SETTING” of HVAC work support item.

DOOR MOTOR STARTING POSITION RESET
Description
NOTE:
During reset, DEF switch indicator blinks.
Work Procedure
1.PERFORM DOOR MOTOR STARTING POSITION RESET
With CONSULT
>> Inspection End
Wiring diagram
DTC/circuit diagnosisVehicle loading information
WARNING
It is extremely dangerous to ride
in a cargo area inside a vehicle. In
a collision, people riding in these
areas are more likely to be seriously
injured or killed.
Do not allow people to ride in any
area of your vehicle that is not
equipped with seats a ...
Pandora® audio (if so equipped)
The vehicle’s audio system is capable of playing
audio streaming through a compatible, USBconnected
audio device using the Pandora® music
service.
Connecting a device for use with
Pandora® audio
Devices capable of streaming Pandora® audio
can be connected to the vehicle’s audio system
...
System description
Component parts
Component parts location
Ipdm e/r
System
Relay control system
Relay control system : system diagram
System diagram
Relay control system : system description
Ipdm e/r activates the internal control circuit to perform the relay on-off
control according to the inp ...